一份优秀的简历,可以增加拿到面单的概率,那上海三公简历应该怎么写呢?给大家整理了三公简历模板,希望能够帮助到大家!
三公是五年级上学期提交材料,一般为4月份。在这之前准备好简历即可。三公的评估主要是基于四五年级的表现和奖项,三年级之前的参考价值不大。
自荐信:包括成绩、参与活动及奖项、兴趣爱好和未来期望三个部分
小学基本情况表:包括个人、家庭基本情况,校内学习情况,校外获奖情况
获奖证明材料:包含三好证书,竞赛证书等
家长们需要在简历中准备好有含金量的证书,证书的重要性:三好证书≈数竞证书>科创证书>英语证书。
不过具体看证书的等级,如果获得过AMC8 前1%,或者雏鹰杯小院士,妥妥放在第一位!除此之外,上外附中会比较看重信奥拿奖经历的同学,这个可以放前面。
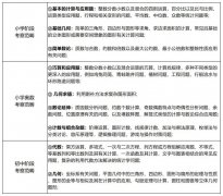
相信这一点也是家长们非常关心的,上图详细拆解了简历的组成成分。我们也准备了一份简历模板。



三公备考,AMC8+小托福成绩至关重要,犀牛教育专注国际教育辅导,开设AMC8+小托福备考课程,帮助学生从基础开始,全面进行课程学习,夯实基础,强化提升,冲刺备考。详情可以咨询微信:IG558899
犀牛AMC8课程根据学生当前年级及知识基础,开设不同的课程,包括适合基础薄弱学生的Pre-AMC8课程和适合基础较好学生的AMC8直通车课程,内容涵盖基础巩固+强化学习+冲刺提升三个阶段,助力学生冲分拿奖。

针对小托福课程,犀牛开设小托福全程班、基础班、强化班等多种班型,帮助学生从听说读写四个方面进行提升,真正地学懂小托福。

目前,犀牛已在上海、北京、广州、深圳、苏州、杭州、南京、青岛、无锡等多个城市开设校区,线上线下全面开班,致力于为准留学生家庭提供全方位升学服务。


AMC8数学竞赛难度怎么样...
上海三公AMC8培训班详细...
2025年AMC8数学竞赛拿如何...
上海三公上岸难吗?成功...
学习AMC8必知的9大答题技...
*犀牛XMO体系上线:更适...
AMC8数学竞赛难度怎么样...
AMC8数学竞赛与奥数有什...