
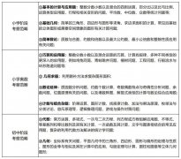
从上图可以看出,WLSA今年自主招生考纲公布!
要求学生具备amc8水平+amc10水平+中考水平,amc作为体制内体制外两手抓的竞赛,越早准备越有优势。
AMC8考察内容
AMC8包含25道单项选择题,每个选项拥有5个答案,只有学生答对的情况下才能得到1分,答错或者不答都没有分,满分25分。
分析过去三年AMC8真题,题目主要分为三个方向:小学数学、初中数学和小学奥数。其中有部分图表问题夹在小学数学、小奥和初中数学之间,划定范围模棱两可,但基于专业学科老师分析,基本上可以认为上述三类题目范畴各占1/3。
以涉及到的小学奥数相关知识点与题目为例:
① 巧算和应用(整数分数小数以及混合运算,计算找规律,多种不同类型的应用题,例如鸡兔同笼、青蛙跳井、植树问题、工程问题、行船流水与环形跑道问题等);
② 几何求值(利用割补方法求复杂图形面积);
③ 数论延伸(质因数分析问题、约数个数计算、奇数偶数特点与奇偶性分析问题、余数问题、位置原理有关的问题,以及填数阵图、解坚式类型的计算与数论综合应用题);
④ 计数与组合杂题(阶乘运算,图形计数、找规律计数、加法与乘法原理,枚举法与分类讨论,容斥原理等,逻辑推理问题,游戏与操作对策问题)。
AMC10考察内容
数论基础:质数、 质因数分解 、因子个数定理、最大公约数、最小公倍数、欧几里得算法
同余和整除:同余、整除、不定方程
高级定理和进制:欧拉定理、 费马小定理、威尔逊定理、中国余数定理、数位和进制、无限循环小数
几何基础:三角形、面积周长
进阶几何:相似三角形、三角形内的点线关系
圆:圆的基础知识、圆的高级定理
立体几何:线、平面和角 、坐标系下的立体几何、 多面体
解析几何:直线、圆
几何变换:平移 、位移、对称、旋转
加法原理和乘法原理:乘法原理、加法原理
排列组合:排列、圆排列、组合和分组、 范德蒙恒等式、 容斥原理等
概率:古典概率 、几何概型、马尔科夫链、递推
数列:等差数列 、等比数列、其他类型的数列
多项式:代数基本定理、韦达定理的一般形式、 有理根测试、综合除法 、长除、笛卡尔符号规则 、余数定理、因子定理
函数及其图像:常见函数及其图像 、 高斯函数及其图像、天花板函数及其图像
不等式:线性不等式、高阶多项式不等式、二次不等式、柯西不等式、均值不等式
amc数学竞赛培训课程
我们是一家专业的AMC数学竞赛培训机构,提供包括AMC8/10/12数学竞赛以及欧几里得、BMO等多种数学竞赛课程。历年来学员在AMC8/10/12数学竞赛中取得了令人瞩目的高晋级率!
✅课程类型:一对一辅导/3-8人小班课
✅授课模式:线上/线下同步授课
✅授课语言:中英双语/全英授课
我们的AMC竞赛培训课程授课老师实力强,教学经验丰富,毕业于如斯坦福大学,纽约大学,伊利诺伊大学香槟分校,香港理工大学,清华,北大,复旦等。

完善的配套服务
犀牛为每位学员建立专属反馈群,班主任和助教老师全程跟班、及时答疑,结合学员学习进度以及对知识点的消化吸收程度,针对性的布置作业,查漏补缺,以质代量,助力学员高效备赛。
犀牛目前在全国16个城市有超过20+校区,在北京(3个校区)、深圳(2个校区)、上海(3个校区)、广州、重庆、南京、苏州、无锡、杭州、青岛、合肥、武汉、成都、宁波,香港等地均设有线下培训班,其他城市学员/距离当地校区太远,可参加线上课程。


AMC12怎样学才能考到前...
不再迷茫!一篇理清AM...
AMC8数学竞赛超详细保姆...
AMC12竞赛直通车培训课表...
原来他们挤破头想要进上...
"AMC8数学竞赛相当于国...
"上海AMC竞赛培训机构介...
"上海三公几年级开始备...