一、犀牛教育Pre-AMC8课程内容
Pre-AMC8课程内容
Pre-AMC8课程内容丰富,包括:
代数(从基础四则运算拓展到代数式、数列)
几何(从简单图形性质深入到图形变换)
数论(深化质数、合数等概念)
组合数学(涉及排列组合)等领域
Pre-AMC8课程的课程特色:
①4大小学阶段重难点内容提前学:小数计算/分数计算/有理数计算/认识方程
②3个AMC8高频考点重点学:技巧计算/文字应用题1几何变换
③2个课外竞赛知识模块深入学:数论/计数
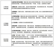
二、Pre-AMC8课程大纲
犀牛教育Pre-AMC8课程设置
参加犀牛课程前,老师会先对学生的基础进行测试,再根据成绩分析报告,给孩子推荐合适的班型,真正让学生听得懂、学的会,提升学生的备考效率!
①前测→②选班→③入班→④班主任+老师+家长沟通群→⑤课前提醒+课后反馈→⑥课后作业答疑。

80小时基础段+30小时强化段+10小时冲刺段

课程类型:3-8人小班/1对1授课模式
授课模式:线上面授均可
授课语言:中英双语/纯英文授课
犀牛教育Pre-AMC8课程师资

线下校区:
犀牛PreAMC8课程线上线下同步授课,在上海(浦东、黄浦、徐汇)、北京(国贸、顺义、海淀)、深圳(福田、南山)、广州、苏州、青岛、南京、杭州、宁波、无锡、武汉、合肥、成都、重庆、香港等都有线下校区,其他城市可参加线上授课,享受同等师资。



2026年AMC8竞赛考什么?考...
坐标深圳:AMC8相当于国...
Pre-AMC8课程是什么?低年...
一文讲清:学习Pre-AMC8有...
低龄牛娃都在学的Pre-A...
上海三公是哪三所学校?...
考上海三公需要什么条件...
听劝,从AMC8竞赛进阶到...