报名上海三公,会影响正常批次的录取吗?从何时开始准备才合适?哪些孩子符合报名条件?竞争究竟有多激烈,普娃是否有机会?又该如何规划才能上岸?这些问题困扰着众多家长。其实,上海三公是自主招生,不影响正常录取。而报名条件、竞争情况及上岸规划等,都有门道,下面一一为各位家长解答!新年伊始,助力上海三公上岸的AMC8与小托福课程已开启,欢迎各位家长来了解咨询~

不会影响。因为上海三公是自主招生,所以不会影响正常学校的录取,不会占用志愿。如果能冲上就是收获,冲不上也没有任何损失。所以我建议宝妈都可以把三公给孩子规划起来。

一般来说G3比较合适,G4不算晚,G5稍微有点迟,时间上就不能浪费了,我娃就是G3开始准备的,但是之前G1和G2也让他上了衔接班。

三公是面向全市招生,有上海户籍的小学G5应届毕业生都可以报名:不限学区!不过每个学校有一定的区别。上实只针对本市的小学毕业生,上外和上外浦外并不限制是否在本市读书,只要具备上海户籍即可。

每年三公约有15000人报名,面单发放3000多份,看着比例只有20%,胜算不高。但从我老大收获面单的经历来看,收获面单并没有特别难,有考三公想法的是一波,认真准备的是一波,去到现场的又是一波。大部分都是分母,所以坚持到后,你就赢了一大半的人。

小托福830+,AMC8竞赛20+,大概率能上岸三公。据统计,三公每年大概1500人参加面试,最终录取人数是上外240+浦外120+上实100人,总计460人。录取比例约为1/3。其中850+&AMC20+的学生在其中占比30%。我老大就是小托福870,AMC23分成功上岸的。
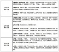
| 课程项目 | 课时 | 适合学生 |
| Pre AMC8 | 120h | 0基础的G3-G4学生 |
| AMC8直通车 | 110h | 基础一般的G3-G5学生 |
| AMC8基础班 | 50h | 有一定浅奥基础的学生 |
| AMC8强化班 | 30h | 适合基础较好需要强化的学生 |
| AMC8冲刺班 | 30h | 适合准备考前冲刺的学生 |
| 小托福基础班 | 60h | 0基础或前测650以下的学生 |
| 小托福强化班 | 80h | 前测650-750之间想冲刺800+的学生 |
| 小托福直通车 | 120h | 0基础想要800+以上的学生 |
| Scratch创意课 | / | 适合G1-G2的创意编程课程 |
| Python全能课 | / | 适合G3以上的编程课程 |
| C++普及课 | / | 适合G4以上的编程课程 |
▶课程大纲:课内外知识点全覆盖
▶课程类型:3-8人小班授课(科创类授课为1-4人班)/一对一授课模式
▶授课模式:线上线下同步开课,上海徐汇/黄浦/浦东均有线下校区,欢迎家长到校访问~
▶授课语言:中英双语教学/纯英文授课


2025AMC8答案已出!如何查...
2025AMC8竞赛考情分析:今...
阿斯丹静默期已出!20...
"AMC8数学竞赛相当于国...
上海三公备考班(AMC8/小...
"AMC8数学竞赛历年真题...
初中生想要爬藤,国际竞...