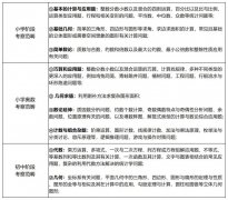
| pre-AMC8 | AMC8 | |
| 目标学生群体 | 对3-5年级的低年级学生 | 8年级及以下的学生 |
| 竞赛目的 | 考察学生的数学基础知识和解题能力,帮助学生建立扎实的数学基础,培养对数学的兴趣和热爱 | 筛选出在数学方面有天赋的学生。为美国数学奥林匹克(IMO)选拔选手 |
| 竞赛特点 | 难度稍低于AMC8,更适合低龄学生参与。赛题旨在考察学生的基础知识和解题技巧,为学生未来参加更高级别的数学竞赛做好准备 | 试题由简至难兼具,适合各个程度的学生参与。试题设计严谨,旨在激发学生的解题能力和对数学的兴趣 |
区别:Pre-AMC主要面向低龄学生,难度较低;而AMC面向更广年龄层的学生,难度更高,涵盖多个级别。
对于AMC8和Pre AMC8怎么选?可以根据孩子的学习情况来定。如果不确定孩子的学习程度的情况下,可以通过测试来选择。
测试对象:1-3年级
测试结果:通过犀牛AMC8前测试卷,可以达到4分,且熟练掌握整数的四则运算及规则圆形的周长面积计算,推荐学习Pre-AMC8。
测试对象:8年级及以下学生
测试结果:通过犀牛AMC8前测试卷,并获得13分以上,可以直接学习AMC8进阶课程。
基础班(线上/线下)
全程班以讲解知识点为主,采用犀牛独家AMC教材,帮助学生在AMC准备初期,打好基础,全面掌握考点,为后续考前冲刺做准备!
强化班(线上/线下)
在孩子有一定数学基础的情况下,专业老师为孩子更深更灵活地去深挖知识点和多变的题型,不浪费孩子的基础。这个时期多练习题目,感受知识点的灵活运用和综合类题目的复杂多变,使得孩子脱离老师独自思考时也能熟练地运用知识解决新遇到的题目。
冲刺班(线上/线下)
在第一阶段巩固知识点的基础上,结合历年真题,进行模考点评,解决AMC备考过程中的重难点问题,查漏补缺,提分冲刺。专业老师讲授解题技巧,让学生在保证做题准确度的情况下,提升做题速度,刷出高分
| 班级名称 | 课时 | 人数 | 开班时间 |
| Pre-AMC8直通车12班-徐汇OMO-2024秋 | 120 | 3-8人 | 2024/11/16 |
| Pre-AMC8直通车2班-黄浦OMO-2024秋 | 120 | 3-8人 | 2024/11/16 |
| Pre-AMC8直通车12班-徐汇旗舰OMO-2024秋 | 120 | 3-8人 | 2024/11/17 |
| Pre-AMC8直通车13班-徐汇旗舰OMO-2024秋 | 120 | 3-8人 | 2024/11/17 |
| AMC8直通车5班-浦东OMO-2024秋 | 110 | 3-8人 | 2024/11/16 |
| AMC8冲刺5班-徐汇OMO-2024秋 | 30 | 3-8人 | 2024/11/16 |
| AMC8冲刺10班-徐汇OMO-2024秋 | 30 | 3-8人 | 2024/11/23 |
| AMC8冲刺11班-徐汇OMO-2024秋 | 30 | 3-8人 | 2024/11/23 |
| AMC8冲刺8班-浦东OMO-2024秋 | 30 | 3-8人 | 2024/11/21 |
| AMC8冲剩10班-浦东OMO-2024秋 | 30 | 3-8人班 | 2024/11/21 |
犀牛国际教育会根据学生不同的学习基础和考试级别为他做最合适最有效的课程规划,以上班型均滚动开课,确保孩子们都能接受最适合自己的学习课程!


低龄孩子为什么要备考...
上海三公的申请流程是什...
想要AMC8拿下前1%,先搞清...
上海三公之一【上外附中...
上海AMC竞赛培训机构介绍...
上海三公几年级开始备考...
AMC10/12竞赛与AIME竞赛分数...